Lompat ke konten Lompat ke sidebar Lompat ke footer

Contoh Flowchart Switch Case


Contoh Flowchart Switch Case

contoh soal switch case

1. contoh soal switch case


Apa saja batasan switch case??sebutkan salah satu contoh switch case??
maaf kalau salah

2. contoh program menggunakan perintah switch case beserta contoh algoritmanya


hari = gets.chomp

case
  when hari =="senin"
      puts "sekarang hari senin"
  when hari =="selasa"
       puts "sekarang hari selasa"
  when hari =="rabu"
       puts "sekarang hari rabu"
  when hari =="kamis"
       puts "sekarang hari kamis"
  when hari =="jumat"
       puts "sekarang hari jumat"
  when hari =="sabtu"
       puts "sekarang hari sabtu"
  when hari =="minggu"
       puts "sekarang hari minggu"
  else
       puts "error"
end


diatas contoh penggunaan switch case, untuk algoritma nya pikir sendiri ya :)

3. Contoh inputan java if majemuk dengan menggunakan switch case


untuk membuat program percabangan di java dengan fungsi if else cukup mudah karena sintaksnya tidak jauh berbeda dengan bahasa C++ jika anda mengetahui source code if kondisi statement yang dieksekusi else statement yang di eksekusi

Jawaban:

Int a = 0;

Scanner sc = new Scanner();

System.out.print("masukkan angka pilihan");

Int = sc.nextInt();

// Input 1

Switch(a)

{

case 1:

System.out.print("1");

break;

case 2:

System.out.print("2);

break;

}

Output = 1

Penjelasan:


4. Tuliskan syntax switch case atau IF bersarang


C/C++:

If Bersarang:

int a = 10;

int b = 5;

if (a > b){

  if (a + b ==  15) {

     //Perintah;

  }

}

else if (a < b) {

  if (a - b == 5) {

    //Perintah;

  }

}

Switch Case:

switch (ekspresi)

​{

   case satu:

     // perintah

     break;

   case dua:

     // perintah

     break;

   .

   .

   .

   default:

     // perintah default

}


5. Fungsi switch case?!​


Jawaban:

Fundamental statement pemrograman untuk menghasilkan diagram alir berupa input langsung nilai variabel baik berupa string maupun numerik untuk menjalankan commands group suatu program atau script file

Penjelasan:

Semoga membantu ya


6. "SWITCH CASE"Buat Program Sederhana Switch Case untuk mengecek nilai. MinGW ya kalau bisaMakasih


#include<stdio.h>
#include<stdlib.h>
#include<conio.h>

int kehadiran, uts, tugas, uas, bil1, bil2; double na; char pilih;
int main (){
menu:
printf("silahkan pilih\n");
printf("1. Mengentukan bilangan terkecil dari dua buah bilangan\n");
printf("2. menentukan nilai akhir\n");
printf("masukan pilihan anda =");
scanf("%c", &pilih);
system("cls");
switch(pilih){
case '1':
printf("masukan bilangan 1 =");
scanf("%i", &bil1);
printf("masukan bilangan 2 =");
scanf("%i", &bil2);
if(bil1<bil2){
printf("bilangan terkecil adalah = %i", bil1);
printf("\n");}
else if(bil2<bil1){
printf("bilangan terkecil adalah = %i", bil2);
printf("\n");}
if(bil1>bil2){
printf("bilangan terbesar adalah = %i", bil1);
printf("\n");}
else if(bil2>bil1){ printf("bilangan terbesar adalah = %i", bil2); printf("\n");} getch(); goto menu; system("cls");  
case '2':
printf("tugas ="); scanf("%i", &tugas);
printf("kehadiran ="); scanf("%i", &kehadiran);
printf("uts ="); scanf("%i", &uts);
printf("uas ="); scanf("%i", &uas);
na=0.1*kehadiran+0.15*tugas+0.35*uts+0.4*uas; printf("nilai akhir = %2f", na); printf("\n\n");
system("pause");
printf("\n\n");
if(na>80){
printf("Grade A"); }
else if(na>60){
printf("Grade B"); }
else if(na>40){
printf("Grade C"); }
else if(na<40){
printf("Grade D"); }
else if(na==0 && na>100){
printf("anda melebihi nilai 0-100"); }
printf("\n\n");
system("pause");
if(na<bil1 && na<bil2){
printf("anda remedial\n");
printf("makannya belajar yang rajin");
printf("\n");}
else{
printf("anda LULUS\n");
printf("\n");} getch(); break; } goto menu;

}

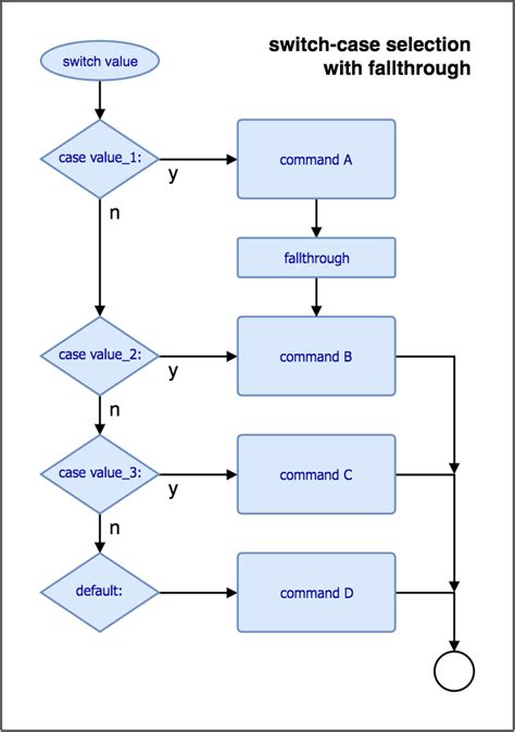
7. contoh algoritma dan program sederhana menggunakan perintah Switch dengan memakai Flowchart!


[jawaban]

Mata Pelajaran: Teknologi Informatika
Kata kunci: Algoritma, Program, Switch-Case

• Jawaban pendek:

Contoh algoritma dan program sederhana menggunakan perintah Switch dengan memakai Flowchart!

>> Algoritma:

- Program dimulai
- User memasukkan input berupa nilai integer dan simpan ke variabel x
- Memulai perintah switch-case
- jika x = 1, menampilkan "Angka adalah satu"
- jika x = 2, menampilkan "Angka adalah dua"
- jika x = 3, menampilkan "Angka adalah tiga"
- selain itu, menampilkan "Angka tidak diketahui"
- Program berhenti

>> Program dengan bahasa Java:

int angka = 0;

Scanner input = new Scanner(System.in);
angka = input.nextInt();

switch (angka) {
  case 1: 
    System.out.println("Angka adalah satu");
    break;

  case 2:
    System.out.println("Angka adalah dua");    break;

  case 3:
    System.out.println("Angka adalah dua");    break;

  default:
    System.out.println("Angka tidak diketahui");}

>> Flowchart:

Start - 

input x - 

Decision: x == 1 - [True] print ("Angka adalah satu") - End

[False] - Decision : x == 2 - [True] print ("Angka adalah dua") - End

[False] - Decision : x == 3 - [True] print ("Angka adalah tiga") - End


[False] - print ("Angka tidak diketahui") - End

* flowchart bisa digambar sendiri, skemanya seperti itu..

8. Contoh penggabungan switch case Dan do while d borland c++


Shift+ Home
Home + end

9. Apa perbedaan switch case dan if...else if?


Switch case itu pindah kasus, mksdnya pas ngoding ga cuma punya dia aja kodingannya seperti private.

Kakau if.. else if
Jadi jika kondisi awal koding sesuai maka akan masuk ke else if. Dan kodingannya saling terhubung. Kaya public

10. tolong ubah jadi switch case​


Jawaban:

Sepertinya code tidak lengkap, mungkin bisa diedit sisanya.

Penjelasan:

#include <iostream>

using namespace std;

int main()

{

float a, b, x, y;

cout << "PROGRAM KALKULATOR SEDERHANA" << endl;

cout << "============================" << endl;

cout << "============MENU============" << endl;

cout << "============================" << endl;

cout << "1. Penjumiahan" << endl;

cout << "2. Pengurangan" << endl;

cout << "3. Pembagian" << endl;

cout << "4. Perkalian" << endl;

cout << "Masukkan Pilihan =";

cin >> y;

switch (y) {

 case 1:

  system(CLS);

  break;

 case 2:

  /* code here */

  break;

 case 3:

  /* code here */

  break;

 case 4:

  /* code here */

  break;

 default:

  cout << "Pilihan tidak ada" << endl;

 }

return 0;

}

//ga mungkin ku ketik itu semua kan? Kan? (EH)


11. Buatlah sebuah flowchart: menghitung banyaknya bil genap, ganjil, positive, negative dari 5 bilangan yg di masukkan. Gunakan analogi pengujian if else if, atau switch case.


Kasusdiflowchartygkugambar(bacakalaumaungerticara kerjaflowcharnya)

Kalau angka yang di masukin genapdan negative, outputnya bakal "angka genap dan negatif"

Kalau angka yang dimasukin ganjildan positif,outputnya bakal "ganjil dan positif"

Kalau yang dimasukin genapdanpositif,outputnya "angka genap dan positif"

Kalau yang dimasukin ganjildannegative,outputnya "angka ganjil dan negative"

Outputnya bakal keluar setiap satu angka dimasukan, tapi programnya gakakanberhentisampaiuserinput5kali.

KALAUBINGUNGATAUADAYGGJELASTANYAYA.INGET!BENTUKDANPANAHNYAHARUSSESUAI!maafgambarkuberantakan


12. Buat flowchart menghitung banyaknya bil genap, ganjil, positive, negative dari 5 bilangan yg di masukkan. Gunakan analogi pengujian if else if, atau switch case.


Kalau mau tau outputnya gimana tanya ya.

Tanya aja kalau ada yang bingung, pasti aku jawab.

flowchartnya ada di gambar.


13. buatlah 5 contoh progam,if,switch case,for,while,while do dalam C++!!


progran for:
#include <iostream>

using namespace std;

int main()
{
    cout<<"MENCARI keliling persegi panjang"<<endl;
int n,l,p;
cout<<"masukan lebar =";cin>>l;
cout<<"masukan panjang =";cin>>p;
for (n=0;n<=l; n++)
cout<<"keliling persegi panjang"<<n<<"="<<2*(p+l)<<endl;

return 0;
}




Jawaban:

if else atau percabangan digunakan untuk memberikan perintah pada kondisi tertentu,

sedangkan switch case biasanya digunakan pada pilihan menu.

Penjelasan:


15. Mungkinkah ada blok switch case dalam blok if else atau sebaliknya dalam sebuah program? Tunjukkan dengan menggunakan contoh


ya mungkin saja, apalagi kalau programmnya menggunakan conditional yg lumayan rumit

contoh if didalam case:

switch(x){
case 1 : if b<5 then print "x" else print y
break;
}

contoh sw case didalam if
if kondisi then
switch(x){
case....
}
else
//do else


Video Terkait


Posting Komentar untuk "Contoh Flowchart Switch Case"